× About Research Interests Education Experience Funded Projects Awards & Achievements Publications
Fall 2026 Applicant

Mahbub E Sobhani Himel

Prospective PhD Candidate

"What doesn't kill you makes you stronger."

Lecturer, Department of CSE, University of Scholars
Research Assistant, Department of CSE, BRAC University
msobhani2410011@mscse.uiu.ac.bd
+880 1521 333309
Mirpur, Dhaka, Bangladesh
Career Objective

My research is focused on Large Language Models (LLMs), Multimodal Large Language Models (MLLMs), Mathematical Reasoning, and general Artificial Intelligence (AI) to solve complex problems and advance the field. In my teaching, I want to help students gain the knowledge and skills to use computational techniques for solving real-world problems with creativity and integrity.

Mahbub E Sobhani Himel

PhD Applicant | Fall 2026

Research Interests

Large Language Models

LLM architectures, training, and optimization

Multimodal LLMs

Vision-language integration and understanding

Mathematical Reasoning

Problem solving and logical inference in AI

Artificial Intelligence

General AI for complex problem solving

Education

Master of Science in Computer Science & Engineering

United International University, Dhaka, Bangladesh

Focus: Artificial Intelligence & Machine Learning

CGPA: 3.83/4.00

Graduated: 2025

Bachelor of Science in Computer Science & Engineering

United International University, Dhaka, Bangladesh

CGPA: 3.49/4.00

Graduated: 2021

Higher Secondary Certificate (HSC)

Dhaka Residential Model College

GPA: 5.00/5.00
Secondary School Certificate (SSC)

Monipur High School

GPA: 5.00/5.00

Professional Experience

Lecturer & Programming Contest Coordinator
University of Scholars
2024 – Present

Leading academic courses in Data Structures, Algorithms, and competitive programming. Coordinating programming contests and mentoring students in problem-solving techniques.

Research Assistant
BRAC University
2025 – Present
  • Conduct literature reviews on LLMs & VLMs, specializing in mathematical and geometrical reasoning
  • Evaluate and benchmark model performance on geometry-based reasoning tasks
  • Refine research ideas and methodologies under the guidance of Prof. Dr. Swakkhar Shatabda
  • Provide technical mentorship to thesis groups, including code development, debugging, and review
  • Translate academic research into practical insights to advance ongoing AI projects

Other Positions:

  • Research Assistant, State University of Bangladesh
  • Junior Software Engineer, Orange Solutions LTD
  • Trainee, Bangladesh-Japan ICT Engineers' Training Program
  • Software Engineer Intern, SoftBD
  • Software Engineering Intern, Fronture Technologies Ltd

Funded Projects

Principal Investigator
TextEconomizer: Enhancing Lossy Text Compression with Denoising Transformers and Entropy Coding
Information and Communication Technology Division, Government of Bangladesh | 2024-2025

Amount: BDT 150,000 | M.Sc. Thesis Research focusing on advanced text compression techniques using denoising transformers and entropy coding methods.

Co-Principal Investigator
BanglaHateCorpus: A Large-Scale Bangla Benchmark for Hate Speech Classification and a Transformer-Based Deep Learning Method
Information and Communication Technology Division, Government of Bangladesh | 2023-2024

Amount: BDT 330,000 | Development of a comprehensive Bangla hate speech detection corpus with transformer-based deep learning methodology.

Awards & Achievements

Summa Cum Laude / Dean's List

United International University - MSc Program (CGPA: 3.83)

Merit-Based Scholarship

United International University - For Academic Excellence

Perfect Academic Records

HSC and SSC with GPA 5.00 - Top 1% performers

Government Board Stipend

2007 - Government Board Stipend in Primary School

Research Publications

6+ publications in peer-reviewed conferences and journals

ICPC Contests
  • 2025 ICPC Asia Dhaka Regional: Ranks 146, 226, 231 (Coach and Instructor)
  • 2025 ICPC Asia Dhaka Regional Preliminary: Ranks 39, 42, 80, 881 (Coach and Instructor)
  • 2024 ICPC Asia Dhaka Regional: Rank 201 (Coach and Instructor)
  • 2019 ICPC Dhaka Regional Preliminary Contest
  • 2018 UIU Coders Combat Programming Contest
  • 2017 ICPC Dhaka Regional Preliminary Contest

Publications & Research Work

ACL 2025
MathMist: A Parallel Multilingual Benchmark Dataset for Mathematical Problem Solving and Reasoning
ARR October Cycle 2025 | Conference Paper
Mathematical reasoning remains one of the most challenging domains for large language models (LLMs), requiring not only linguistic understanding but also structured logical deduction and numerical precision. While recent LLMs demonstrate strong general-purpose reasoning abilities, their mathematical competence across diverse languages remains underexplored. Existing benchmarks primarily focus on English or a narrow subset of high-resource languages, leaving significant gaps in assessing multilingual and cross-lingual mathematical reasoning. To address this, we introduce MathMist, a parallel multilingual benchmark for mathematical problem solving and reasoning. MathMist encompasses over 21K aligned question-answer pairs across seven languages, representing a balanced coverage of high-, medium-, and low-resource linguistic settings. The dataset captures linguistic variety, multiple types of problem settings, and solution synthesizing capabilities. We systematically evaluate a diverse suite of models, including open-source small and medium LLMs, proprietary systems, and multilingual-reasoning-focused models, under zero-shot, chain-of-thought (CoT), and code-switched reasoning paradigms. Our results reveal persistent deficiencies in LLMs' ability to perform consistent and interpretable mathematical reasoning across languages, with pronounced degradation in low-resource settings. All the codes and data are available at GitHub: https://github.com/mahbubhimel/MathMist
@article{sobhani2025mathmist,
  title={MathMist: A Parallel Multilingual Benchmark Dataset for Mathematical Problem Solving and Reasoning},
  author={Sobhani, Mahbub E and Sayeedi, Md Faiyaz Abdullah and Mohiuddin, Tasnim and Islam, Md Mofijul and Shatabda, Swakkhar},
  journal={arXiv preprint arXiv:2510.14305},
  year={2025}
}
      

Paper Link: https://arxiv.org/pdf/2510.14305

Methodology
Research Methodology:

Overview of MATHMIST data creation and evaluation pipeline. (Left) Data Sourcing and corpus creation uses Gemini OCR on textbooks, stores data to JSONL, and applies human verification. (Center) Synthetic data generation encompasses Multiple Choice Question (MCQ) generation, Cross-Lingual Translation, and Solution Perturbation. (Right) The evaluation process tests various LLMs under different prompt settings.

ACL 2025
Do Multi-Agents Solve Better Than Single? Evaluating Agentic Frameworks for Diagram-Grounded Geometry Problem Solving and Reasoning
ARR October Cycle 2025 | Conference Paper
Diagram-grounded geometry problem solving is a critical benchmark for multimodal large language models (MLLMs), yet the benefits of multi-agent design over single-agent remain unclear. We systematically compare single-agent and multi-agent pipelines on four visual math benchmarks: Geometry3K, MathVerse, OlympiadBench, and We-Math. For open-source models, multi-agent consistently improves performance. For example, Qwen-2.5-VL (7B) gains +6.8 points and Qwen-2.5-VL (32B) gains +3.3 on Geometry3K, and both Qwen-2.5-VL variants see further gains on OlympiadBench and We-Math. In contrast, the closed-source Gemini-2.0-Flash generally performs better in single-agent mode on classic benchmarks, while multi-agent yields only modest improvements on the newer We-Math dataset. These findings show that multi-agent pipelines provide clear benefits for open-source models and can assist strong proprietary systems on newer, less familiar benchmarks, but agentic decomposition is not universally optimal. All code, data, and reasoning files are available at https://github.com/faiyazabdullah/Interpreter-Solver
@article{sobhani2025multi,
  title={Do Multi-Agents Solve Better Than Single? Evaluating Agentic Frameworks for Diagram-Grounded Geometry Problem Solving and Reasoning},
  author={Sobhani, Mahbub E and Sayeedi, Md Faiyaz Abdullah and Alam, Mohammad Nehad and Progga, Proma Hossain and Shatabda, Swakkhar},
  journal={arXiv preprint arXiv:2512.16698},
  year={2025}
}
      

Paper Link: https://arxiv.org/pdf/2512.16698

Methodology
Research Methodology:

(a) An Interpreter Agent generates formal predicates from images and questions using VLMs. (b) A Solver Agent then solves the problem using these predicates as LLM input.

IJCNLP-AACL 2025
CodeMist: A Transformer-Based Framework for Bangla Instruction-to-Code Generation
Bangla Language Processing Workshop 2025 | Conference Paper
We propose CodeMist, a hybrid framework for Bangla-to-Python code generation, focusing on enhancing code accuracy through a two-stage pipeline of generation and debugging. In the development phase, standalone models such as TigerLLM and StarCoder achieved low accuracies of 27% and 24%, respectively, while advanced models like Gemini-1.5-flash and Gemma reached 60% and 64%. Pairing Gemma with the GPT-OSS debugger resulted in a substantial improvement to 99.75%, emphasizing the importance of a dedicated debugging stage. In the test phase on unseen data, GPT-OSS alone achieved 67%, which increased to 71% with self-debugging. The highest performance of 84% was achieved by combining Gemini-2.5-flash as the generator with GPT-OSS for debugging. These results demonstrate that integrating a strong generative model with an effective debugging component produces superior and robust code generation outcomes, outperforming existing approaches such as TigerLLM. The full implementation of the framework is publicly available at https://github.com/ fahmid-juboraj/Code_generation.
@inproceedings{juboraj2025bracucl,
  title = "{BRACU}{\_}{CL} at {BLP}-2025 Task 2: {C}ode{M}ist: A Transformer-Based Framework for {B}angla Instruction-to-Code Generation",
  author = "Juboraj, Md. Fahmid-Ul-Alam  and Niloy, Soumik Deb  and E Sobhani, Mahbub  and Sadeque, Farig",
  editor = "Alam, Firoj  and Kar, Sudipta  andChowdhury, Shammur Absar  and Hassan, Naeemul  and Prince, Enamul Hoque  and Tasnim, Mohiuddin  and Rony, Md Rashad Al Hasan  and Rahman, Md Tahmid Rahman",
  booktitle = "Proceedings of the Second Workshop on Bangla Language Processing (BLP-2025)",
  month = dec,
  year = "2025",
  address = "Mumbai, India",
  publisher = "Association for Computational Linguistics",
  url = "https://aclanthology.org/2025.banglalp-1.67/",
  pages = "656--662",
  ISBN = "979-8-89176-314-2"
}
      

Paper Link: https://aclanthology.org/2025.banglalp-1.67/

Methodology
Research Methodology:

(a) A Chain-of-Thought prompt combines a natural-language instruction in Bangla with a function prototype, which is provided to the Generator to produce candidate implementations. (b) A Debugger constructs a Chain-of-Thought prompt with failure details, and debugging LLMs are engaged to iteratively repair and re-evaluate the generated code, where (tick) denotes correct code and (cross) denotes faulty code.

IEEE 2024
An Enhanced Text Compression Approach Using Transformer-based Language Models
2024 IEEE Region 10 Symposium | Conference Paper
Text compression shrinks textual data while keeping crucial information, eradicating constraints on storage, bandwidth, and computational efficacy. The integration of lossless compression techniques with transformer-based text decompression has received negligible attention, despite the increasing volume of English text data in communication. The primary barrier in advancing text compression and restoration involves optimizing transformer-based approaches with efficient preprocessing and integrating lossless compression algorithms. We propose a transformer-based method named RejuvenateFormer for text decompression, addressing prior issues by harnessing a new preprocessing technique and a lossless compression method. Our meticulous pre-processing technique incorporating the Lempel-Ziv-Welch algorithm achieves compression ratios of 12.57, 13.38, and 11.42 on the BookCorpus, EN-DE, and EN-FR corpora, thus showing state-of-the-art compression ratios compared to other deep learning and traditional approaches.
@inproceedings{rahman2024enhanced,
  title={An Enhanced Text Compression Approach Using Transformer-based Language Models},
  author={Rahman, Chowdhury Mofizur and Sobhani, Mahbub E and Rodela, Anika Tasnim and Shatabda, Swakkhar},
  booktitle={2024 IEEE Region 10 Symposium (TENSYMP)},
  pages={1--6},
  year={2024},
  organization={IEEE}
}

Paper Link: https://arxiv.org/pdf/2412.15250

Methodology
Research Methodology:

(Top) Each corpus undergoes vowel removal, and the compression ratio is calculated using the compressed representation. The text is then reverted to its earliest form without vowels. (Bottom) After tokenization, the RejuvenateFormer is trained on each corpus, to proficiently generate expected outcomes.

EMNLP 2023
Advancing bangla punctuation restoration by a monolingual transformer-based method and a large-scale corpus
Bangla Language Processing Workshop 2023 | Conference Paper
Punctuation restoration is the endeavor of reinstating and rectifying missing or improper punctuation marks within a text, thereby eradicating ambiguity in written discourse. The Bangla punctuation restoration task has received little attention and exploration, despitethe rising popularity of textual communication in the language. The primary hindrances in the advancement of the task revolve aroundthe utilization of transformer-based methods and an openly accessible extensive corpus, challenges that we discovered remainedunresolved in earlier efforts. In this study, we propose a baseline by introducing a mono-lingual transformer-based method named Jatikarok, where the effectiveness of transfer learning has been meticulously scrutinized, and a large-scale corpus containing 1.48M source-target pairs to resolve the previous issues. The Jatikarok attains accuracy rates of 95.2%, 85.13%, and 91.36% on the BanglaPRCorpus, Prothom-Alo Balanced, and BanglaOPUS corpora, thereby establishing itself as the state-of-the-art method through its superior performance compared to BanglaT5 and T5-Small. Jatikarok and BanglaPRCorpus are publicly available at: https://github.com/mehedihasanbijoy/Jatikarok-and-BanglaPRCorpus
@inproceedings{bijoy2023advancing,
  title={Advancing Bangla Punctuation Restoration by a Monolingual Transformer-Based Method and a Large-Scale Corpus},
  author={Bijoy, Mehedi Hasan and Faria, Mir Fatema Afroz and Sobhani, Mahbub E and Ferdoush, Tanzid and Shatabda, Swakkhar},
  booktitle={The First Workshop on Bangla Language Processing (BLP-2023)},
  pages={18},
  year={2023}
}

Paper Link: https://aclanthology.org/2023.banglalp-1.3.pdf

Methodology
Research Methodology:

(Top) Jatikarok is initially trained on the Bangla Grammatical Error Correction (BGEC) task. (Middle) The insights acquired during the BGEC training are preserved for subsequent knowledge transfer to the Bangla Punctuation Restoration (BPR) task. (Bottom) Jatikarok is then fine-tuned on BPR corpora, leveraging the knowledge gleaned from the BGEC task.

ACL Under Review
BanglaVerse: A Benchmark Dataset for Visual Understanding of Multilingual Vision-Language Models in Bangla with Cultural Awareness.
ARR October Cycle 2025 | Conference Paper | Under Review
Abstract
Methodology
Research Methodology:

Demo Text

PLOS ONE 2025
Adaptive TreeHive: Ensemble of trees for enhancing imbalanced intrusion classification
Journal Article
Imbalanced intrusion classification is a complex and challenging task as there are few number of instances/intrusions generally considered as minority instances/intrusions in the imbalanced intrusion datasets. Data sampling methods such as over-sampling and under-sampling methods are commonly applied for dealing with imbalanced intrusion data. In over-sampling, synthetic minority instances are generated e.g. SMOTE (Synthetic Minority Over-sampling Technique) and on the contrary, under-sampling methods remove the majority-class instances to create balanced data e.g. random under-sampling. Both over-sampling and under-sampling methods have the disadvantages as over-sampling technique creates overfitting and under-sampling technique ignores a large portion of the data. Ensemble learning in supervised machine learning is also a common technique for handling imbalanced data. Random Forest and Bagging techniques address the overfitting problem, and Boosting (AdaBoost) gives more attention to the minority-class instances in its iterations. In this paper, we have proposed a method for selecting the most informative instances that represent the overall dataset. We have applied both over-sampling and under-sampling techniques to balance the data by employing the majority and minority informative instances. We have used Random Forest, Bagging, and Boosting (AdaBoost) algorithms and have compared their performances. We have used decision tree (C4.5) as the base classifier of Random Forest and AdaBoost classifiers and naïve Bayes classifier as the base classifier of the Bagging model. The proposed method Adaptive TreeHive addresses both the issues of imbalanced ratio and high dimensionality, resulting in reduced computational power and execution time requirements. We have evaluated the proposed Adaptive TreeHive method using five large-scale public benchmark datasets. The experimental results, compared to data balancing methods such as under-sampling and over-sampling, exhibit superior performance of the Adaptive TreeHive with accuracy rates of 99.96%, 85.65%, 99.83%, 99.77%, and 95.54% on the NSL-KDD, UNSW-NB15, CIC-IDS2017, CSE-CIC-IDS2018, and CICDDoS2019 datasets, respectively, establishing the Adaptive TreeHive as a superior performer compared to the traditional ensemble classifiers.
@article{sobhani2025adaptive,
  title={Adaptive TreeHive: Ensemble of trees for enhancing imbalanced intrusion classification},
  author={Sobhani, Mahbub E and Rodela, Anika Tasnim and Farid, Dewan Md},
  journal={PLoS One},
  volume={20},
  number={9},
  pages={e0331307},
  year={2025},
  publisher={Public Library of Science San Francisco, CA USA}
}

Paper Link: https://journals.plos.org/plosone/article?id=10.1371/journal.pone.0331307

Methodology
Research Methodology:

Adaptive TreeHive groups feature by gain ratio, build randomized trees on each subset, and merge their outputs via weighted majority voting. NSL-KDD, UNSW-NB15, CIC-IDS2017, CSE-CIC-IDS2018, and CICDDoS2019 datasets are pre-processed, features ranked, informative instances selected by clustering, redundancies removed, and then split into training and testing sets. The chosen trees (those exceeding a performance threshold) are trained on the processed training set, assigned weights based on their error rates, and their predictions are aggregated by weighted voting. Performance is evaluated using accuracy, precision, recall, and F1-score.

Crop Design 2025
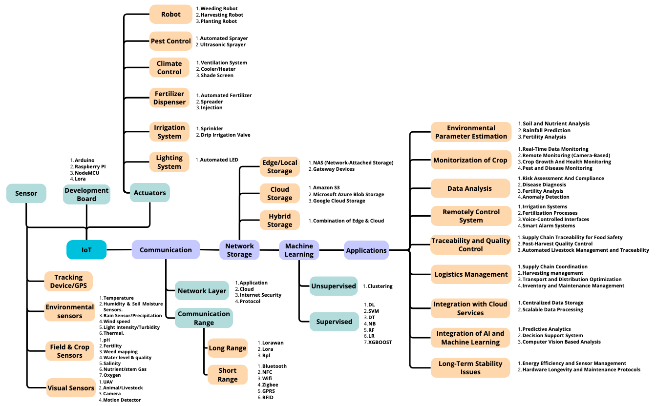
CropSynergy: Harnessing IoT Solutions for Smart and Efficient Crop Management
Journal Article
Agriculture has been a cornerstone of human civilization and continues evolving to meet the growing global population’s demands. In an era of rapid technological advancement, the integration of smart agriculture, also known as smart farming or precision farming, has become essential for sustainable agricultural practices. This approach uses the Internet of Things (IoT) and Artificial Intelligence (AI) to improve data collection and analysis, facilitating real-time monitoring of crop health, soil conditions, irrigation, and comprehensive farm management. By incorporating IoT, farmers can make informed decisions, optimize resource use, and improve crop yields. This study explores the scope of integrating IoT into crop management to optimize traditional crop-related issues and to improve the quality, production, and marketing process. Our in-depth analysis illustrates the IoT architecture, the IoT in smart farming, and how IoT sensors and devices collect real-time data on soil moisture, temperature, humidity, and other environmental factors, which are then processed using cloud computing platforms and stored accordingly. After conducting an exhaustive search with sorted keywords aligned with our research interests, we have identified more than a thousand research articles. A further filtering approach is applied based on inclusion and exclusion criteria to select a significant number of well-suited articles, which are thoroughly analyzed in the development of this systematic review paper. The growing number of literature in this field has created a vast area for exploration. In response, we have thoroughly studied all the aspects of IoT and have proposed a novel taxonomy for IoT to systematically classify and analyze key aspects like Sensors, Actuators, Development Board, and Communication. We examine the application of IoT in crop management, emphasizing its benefits, challenges, and future potential. In addition, we analyze key IoT components, such as sensors, data analytics, and decision-making tools, and explore their role in enhancing agricultural sustainability, economic viability, and food security. Finally, we concluded our study by addressing the challenges and outlining future directions for further advancement.
@article{EYASIN2025100127,
  title = {CropSynergy: Harnessing IoT Solutions for Smart and Efficient Crop Management},
  journal = {Crop Design},
  pages = {100127},
  year = {2025},
  issn = {2772-8994},
  doi = {https://doi.org/10.1016/j.cropd.2025.100127},
  url = {https://www.sciencedirect.com/science/article/pii/S2772899425000333},
  author = {Md Sanzid Hossain Eyasin and Mahbub E. Sobhani and Shamima Nasrin and Abu Sadat {Al Rafi} and A.K.M. {Muzahidul Islam}}
}

Paper Link: https://www.sciencedirect.com/science/article/pii/S2772899425000333

Methodology
Taxonomy:

Taxonomy of Crop Management in Smart Farming.

Neural Networks Under Review
TextEconomizer: Enhancing Lossy Text Compression with Denoising Transformers and Entropy Coding
Journal Article | Under 1st Revision
Abstract here.
BibTeX here.
Paper information here.
Methodology
Research Methodology:

Lossy compression framework preserving semantic meaning while achieving high compression ratios using semantic similarity metrics and context-aware pruning.

PLOS ONE Under Review
BanglaHateCorpus: A large-scale Bangla benchmark for hate speech classification and a transformer-based deep learning method.
Journal Article | Under Review
Abstract here.
BibTeX here.
Paper info here.
Methodology
Research Methodology:

Large-scale corpus of 50,000+ annotated Bangla samples for hate speech detection, validated through inter-annotator agreement protocols achieving κ > 0.85.

International Journal of Network Management Under Review
Data security and energy-efficiency in wireless body area networks: A systematic review.
Journal Article | Under Review
Abstract here.
BibTeX here.
Paper info here.
Methodology
Research Methodology:

Optimized WBAN architecture combining AES-128 encryption with energy-efficient routing protocols, balancing security with power constraints through adaptive techniques.